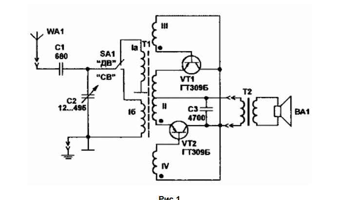
В мережі опублікована схема приймача без живлення

У деяких місцях (чергова кімната, майстерня) бажано, щоб радіоприймач працював неголосно (як фон), але цілодобово. Батарейку в такому режимі

Джерело, рис

Читати докладніше
UKR.NET новини +38 (044) 392-03-02 reklama@ukr.net